Final Effect Preview
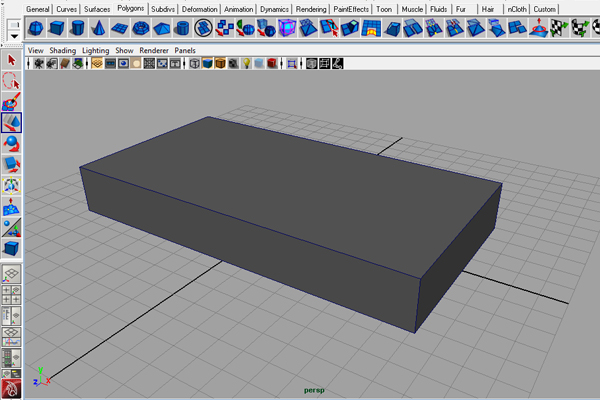
Step 1
Create a primitive cube.

Step 2
Go to the ‘Attributes’ editor of the cube, and change the “Subdivisions Width” to ‘20′ (this will give us enough geometry to deform the cube).

Step 3
Go to “Edit Mesh > Insert Edge Loop Tool”.

Step 4
With the “Insert Edge Loop Tool” selected, create 2 lines around the cube.

Step 5
Select all of the faces that go around the cube.

Step 6
With those faces selected, go to “Edit Mesh > Extrude”

Step 7
Extrude outwards, just a little bit.

Step 8
Select the small faces that go around the cube.

Step 9
Go to “Edit Mesh > Extrude”.

Step 10
Extrude the faces outwards a bit.

Step 11
With the cube selected, press number 3 (the entire cube should smooth out). It it should pretty good now, but the corners are not sharp enough yet.

Step 12
Go to “Edit Mesh > Insert Edge Loop Tool”.

Step 13
With the “Insert Edge Loop Tool” active, create 4 edges to make the corners smooth out.

Step 14
With the “Animation” menu active and the cube selected, go to “Create Deformers > Nonlinear > Bend”. This will create a deformer to make the curvature of the sofa.

Step 15
With the ‘Bend’ deformer selected, go to the ‘Attributes’ editor and change the ‘Z’ rotation to ‘90′ (this number will vary depending on the position of your cube).

Step 16
Go to the “bend1” attributes and change the following settings:
Note: These settings will vary depending on the shape of your cube and how you want it to deform.

Step 17
The result should look something like this.

Step 18
Select the cube and the deformer, and rotate them to position the sofa. The sofa is almost ready now. You are only missing the legs.

Step 19
Create a cylinder.

Step 20
Go to the ‘Attributes’ editor of the cylinder, with the “polyCylinder1” tab active, and change the “Subdivisions Height” to ‘36′.

Step 21
Select the cylinder, and using the scale tool, squeeze the cylinder on one axis.

Step 22
With the “Animation” menu active, go to “Create Deformers > Nonlinear > Bend”.

Step 23
Go to the ‘Attributes editor, and change the ‘Y’ rotation value to ‘90′ (this setting will vary depending on the position of your cylinder).

Step 24
Go to the “bend2” tab of the ‘Attributes’ editor, and change the following settings:
Note: These settings will vary depending on your cylinder, and how you want it to deform.

Step 25
Make 4 duplicates of the cylinder, and position them to match the size of the sofa.

Step 26
Select all of the cylinders (including the deformers), and move them into position.

Step 27
Now that the sofa is finished, select all of the objects and go to “Edit > Group”.

Step 28
Under the ‘Attributes’ editor of the new group, change the name of the group to “Sofa”.

Step 29
With the side view active, go to “Create > CV Curve Tool”.

Step 30
With the “CV Curve Tool” active, make a curve.

Step 31
Duplicate the curve, and move the copy to the other side.

Step 32
Select both curves, and with the “Surfaces” menu active, go to “Surfaces > Loft”.

Step 33
Duplicate the “Sofa” group, and position both sofas.

Step 34
Go to “Create > Polygon Primitives > Pipe” and create a pipe.

Step 35
Rotate the pipe into position.

Step 36
Go to the ‘Attributes’ editor of the pipe, and change the “Subdivisions Axis” to ‘6′.

Step 37
Select some of the vertices and start modifying the base geometry of the table. When you are finished, press ‘3′ on the keyboard to make the table smooth.

Step 38
Under the “Polygons” menu, go to “Edit Mesh > Insert Edge Loop Tool”.

Step 39
With the “Insert Edge Loop Tool” active, add some edges around the table to make the corners sharper.

Step 40
With the table selected, go to “Mesh > Smooth”, change the “Division Levels” to ‘2′, and click “Smooth”.

Step 41
You are almost done modeling, but you are still missing the table top and the vase.

Step 42
Go to “Create > Polygon Primitives > Cylinder” and create a cylinder.

Step 43
With the top view active, scale the cylinder to match the size of your table.

Step 44
With the side view active, go to “Create > EP Curve Tool”, and create a curve that matches the silhouette of one half of the vase.

Step 45
With the curve selected, go to “Modify > Center Pivot”.

Step 46
With the “Surfaces” menu active and the curve selected, go to “Surfaces > Revolve”.

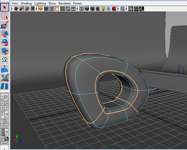
Step 47
If your object does not look improperly deformed (like the ones in the image), skip to “Step 49”.

Step 48
Select the curve and move it to right or left until the object looks right.

Step 49
Congratulations, you have reached the end of the modeling stage of the tutorial! Stay tuned for part 2…Materials!!

(c) http://cg.tutsplus.com

Комментариев нет:
Отправить комментарий